一、什么是疟疾?
疟疾俗称“打摆子”“发疟子”,主要是通过按蚊叮咬或输入带疟原虫的血液而感染引起的传染病。疟疾现症患者或无症状感染者是传染源。能感染人体的疟原虫有五种:恶性疟原虫、间日疟原虫、三日疟原虫、卵形疟原虫和诺氏疟原虫。疟原虫在人体可寄生于红细胞内或肝细胞内。

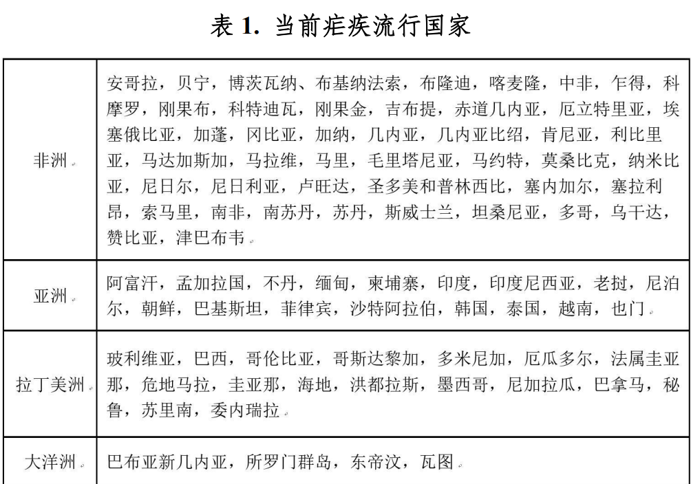
二、消除疟疾不代表没有疟疾
根据世界卫生组织发布的《2022 年世界疟疾报告》,2021 年全球 84 个疟疾流行国家或地区估计有 2.47 亿疟疾病例,较 2020年的 2.45 亿有所增加,其中大部分来自世卫组织非洲区域国家。2021 年全球疟疾死亡人数为 61.9 万人,相比 2020 年略有下降。我国长期面临输入性疟疾威胁,特别是随着出入境政策优化调整和出入境人员数量增多,输入性疟疾疫情明显回升;且疟疾传播的流行因素并未消除,长期存在输入性疟疾引起本土再传播及重症和死亡的风险,防控工作一旦减弱或停止,本土疫情就可能卷土重来,重症和死亡病例也会随之增多。因此,全社会仍需高度重视防止疟疾输入再传播工作,持续巩固消除成果。

三、疟疾的临床表现与治疗
疟疾典型的临床表现为发冷、发热、出汗等症状,呈周期性发作。发作多次后可出现脾大和贫血;重症病例可出现意识障碍、昏迷甚至死亡。医生应主动询问患者的流行病学史,对疑似疟疾患者及时开具疟原虫检测单,依据《疟疾的诊断》标准进行诊断,并及时实施治疗。疟疾患者须遵医嘱完成规范治疗,间日疟和卵形疟患者还需接受休止期根治治疗。
四、如何预防疟疾
(一)健康教育与健康促进。做好赴高风险地区旅行人员的宣传教育,提高其疟疾风险意识及防护意识,使其掌握疟疾防护知识,做好防护准备。
(二)传播媒介防制。到疟疾风险地区旅行时,要采用杀虫剂处理蚊帐、蚊虫驱避剂、穿长衣长袖、杀虫剂滞留喷洒等措施,防止蚊虫叮咬。
(三)如有不适,及时就医。赴国外疟疾流行区或中缅边境地区旅行后,如出现发冷、发热、出汗、头痛、酸痛等不适症状,应怀疑感染疟疾,并及时就医,就医时主动告知个人旅行史。
地址:重庆市合川区南办处希尔安大道1366号 急诊电话:023-42738120 预约电话:023-42713201
整治重复医疗检查检验、违规收费问题投诉电话:42826201;投诉邮箱:hcqrmyyhfbgs@163.com
Copyright © 2021 合川区人民医院
渝ICP备2022005070号
渝公网安备:50011702500194号
扫描二维码关注服务号
扫描二维码关注订阅号
重庆市合川区人民医院版权所有
All Rights Reserved.